なぜVRは安全意識を劇的に変えるのか?教育にVR教材が有効な理由
「安全衛生教育を受講する」と聞けばどのようなイメージを持たれるでしょうか。
多くの受講者は、"仕事だけしていたいのに面倒"、"テキストの棒読みは退屈だし、イラストも古くさい"、"パワーポイントに文字ビッシリは残念"などの批判的な意見を持たれているのが現実ではないでしょうか。
逆に講師は、"まず受講者の心を掴んで、法定カリキュラムに沿って、テキストからも外れずに、時間内にエッセンスを..."と思うところすべてを出そうとするだけで精一杯だったり、かと言って終始ウケ狙いのユーモアばかりの談笑会になってしまっては命を守るための教育として深く刻めないでしょうし、その間を取って上手くやりこなすにはハードル高いし手間がかかり過ぎる...と尻込みしてしまう方もおられるでしょう。
もちろん受講者が"予防策を知ることができた"、"安全衛生活動の大切さがわかった"、という所感を持つことができれば、教育の目的(知識・技能・意識)の一つを果たしているとも言えるでしょう。しかし、内容に関して理解に至ったとしても心証悪いままでは、果たして労働災害を防止する効果に悪影響が出てしまわないでしょうか。
たしかに、特別教育をはじめとする安全衛生教育は、このような受講者の不満感や講師の心労をよそに、法定カリキュラムの通り進捗したのであれば"修了"したことになります。しかしながら、同じ"修了"であっても、受講者が"退屈"だと感じる教育と"満足"だと感じる教育とでは、どうも差があるように思えてなりません。
もし、講師次第つまり受講者が退屈するかしないかで教育効果の高低が決まってしまうとすれば、受講者が退屈だと感じる手法等では理解が薄く浅いもので終わる恐れがあり、労災を防ぐ効果が出ないどころか、労災リスクを甘く見るなどの勘違いを引き起こし、むしろ労災を増加させかねないという恐れも出てきます。
詳細は後述しますが、安全衛生教育に限らず教育の成否は、講師の知識・能力・適性はもちろん、教育手法や教材等への満足度も非常に重要であると考えられています。つまり、受講者の興味を引き付けて講師の意図を伝えやすい状態を作り出した上で、受講者の理解を正しい方向に導いたり不足を補ったりすることを、素直に受け入れさせることがポイントになります。安全衛生教育は、講師・手法・教材等の充実によって、個々人の危険感受性やリスク認知を高め、自律的に災害を回避する力を備えることが可能になるということを目指しています。そしてまた、労働者が安全で健康に働ける環境を整えることは事業者の責務です。
しかしながら、やはり"言うは易し行うは難し"、それなりの時間や費用に加え知識や環境も必要となりますので、まずは周りを納得させないとなかなか実践にまで至らないこともあるでしょう。
そこで本コラムでは、"コレだ!"と感じて頂けるネタを以下のようにまとめ、また"誰もが理解しやすく教えやすい"かつ"退屈しない"教育手法の探究やその効果の検証についてもお伝えしていきたいと思います。
ではまず、安全衛生教育のあり方からご案内します。
安全衛生教育のあり方について
労働者を怪我や病気から守ろうとする民意・政策・研究などは、いわゆる「安全文化」といわれています。日本では、先進する欧米に習いながらこれを独自に発展させ、法令を定め技術を磨き手法を開発してきました。とくに個々人の能力を最大限に発揮させる手法は日本人に向いているとされ、整理整頓や危険予知などにより"目の前にあるリスクの芽を摘む"ことを得意として安全衛生を確保してきました。また、労働災害が起きるたび、二度と起こしてはならないと誓いあい、原因を徹底して調査し対策を練り上げて再発防止に取り組み、過去の労働災害を教訓として次世代に語り継ぐことによって日本の安全文化を醸成させてきた経緯もあります。近年は、機械や設備の改善、作業手順書や事業所ルールの整備などによって安全衛生対策が講じられ、リスクアセスメントによる取り組みも進められており、そのおかげもあって年間死亡者数は年々減少しています。
しかし、果たしてこれらのような対策を事業者が講じるだけで"労働災害を防ぎ続ける"ことができると言えるでしょうか。実際に作業を行う労働者や労働者を指揮、監督する者が安全についての知識や技能を十分に有していないと、これらの安全対策も実効をあげることが出来ません。特に、危険な業務に従事する労働者が安全についての知識、技能を十分に持たないで、作業方法を誤ってしまうと、すぐさま大きな労災につながりかねません。
そこで、"誰が・何を・どのようにすれば・災害を防ぐことができるのか/被害を抑えることができるのか"といった、安全衛生に関する知識や技能を習得する機会、つまり「安全衛生教育」の実施が必要となります。もちろん安全衛生教育の実施者は事業者でありその対象者は従業員となるのですが、その内容については自由にやってよいというわけではなく、法令に定めるものや行政で推進するものもあるため、一旦整理が必要となります。
ではまず、労働安全衛生法において義務付けられている教育の実施について以下の通りご案内します。
(中略)
2.教育の種類
労働安全衛生法においては、次の教育の実施が事業者に義務付けられています。
① 雇入れ時教育
② 作業内容変更時教育
③ 職長等教育
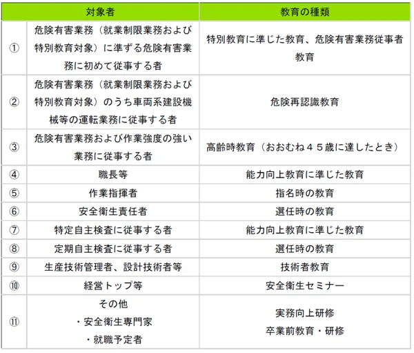
また、事業者は次の教育の実施に努めなければならないとされています。
① 安全管理者等労働災害を防止するための業務に従事する者に対する能力向上教育
② 危険または有害な業務に従事する者に対する安全衛生教育
③ 健康教育
さらに次項のような教育の実施が推奨されています。
3.教育の実施
教育の実施に当たっては、教育内容の充実を図りつつ、次のように計画的に実施していくことが重要です。
(1) 実施計画等の作成等
教育の種類ごとに、対象者、実施時期、実施場所、講師、教材等を定めた年間の実施計画を作成します。なお、労働者の職業生活を通じての継続的な教育を実施するために、中長期的な教育計画を作成することが望ましいところです。
また、教育を継続的、効果的に行っていくために、労働者ごとに、どのような教育をいつ受けたか等の記録を作成しておくことが重要です。
(2) 実施責任者の選任
実施計画の作成、実施、実施結果の記録・保存等教育に関する業務の実施責任者を選任します。
(3) 教育内容の充実
ア 教育内容の充実のため、講師、教材等については次の点に留意します。
① 講師は、当該業務に関する知識・経験を有し、かつ、教育技法に関する知識・経験を有する者であること。
② 教材は、カリキュラムの内容を十分満足するほか、労働災害事例等に即した具体的な内容とすること。また、プレゼンテーションソフト、DVD等の視聴覚教材を活用すること。
③ 教育技法は、講義方式のほか、現場での実習、受講者が直接参加する事例研究、課題解決等の討議方式を採用するなどの工夫を行うこと。
また、労働者の危険感受性を高めるため、危険を体感するような教育も有効であること。
イ 最近、若年層を中心に1社当たりの勤続年数が短くなっていること、入職したての若年層での災害発生率が高くなっていることなどがあり、このため、危険に対応する知識や技術を持っていない若年層に対しては、実際に従事する業務に特有の危険性や有害性、危険有害物の正しい取り扱い方法、作業手順なども含む実践的な雇入れ時教育を実施することが重要です。
(中略)
実施が推奨されている安全衛生教育

https://www.jisha.or.jp/campaign/kyoiku/kyoiku01.html
労働災害防止計画における安全衛生教育のあり方について
「労働災害防止計画(以下、「本計画」という。)」とは、厚生労働省が策定した、労働災害を減少させるために国が重点的に取り組む事項を定めた中期計画です。過労死やメンタルヘルス不調への対策の重要性が増していることや、就業構造の変化及び労働者の働き方の多様化を踏まえ、労働災害を少しでも減らし、安心して健康に働くことができる職場の実現に向け、国、事業者、労働者等の関係者が目指す目標や重点的に取り組むべき事項を定めてあります。本計画は、2018年4月~2023年3月までの5年間を計画期間とし、2018年3月19日に「第13次労働災害防止計画」が公示されました。
ご存知の通り、安全衛生教育は安衛法をはじめとする一定の取り決めに従って実施しますが、その時代とニーズに応じた要領を得るには、本計画を理解することから始まります。
全体のねらいとしては、安衛法の主旨を噛み砕きつつ、いわゆる「働き方改革」を打ち出しているともいえます。また、抽象的なスローガンだけでなく、"一人一人の意思や能力、そして置かれた個々の事情に応じた、多様で柔軟な働き方を選択する"ことができる社会を作ろうと呼びかけています。
ただ、労働に限らず、少子高齢化をはじめ"就業構造の変化"にも対応しなければ、いくら良い対策があっても、具現化する担い手が居なければ実現できません。
そこで、"労働者の安全と健康の確保を当然のこととして受け入れていく社会を実現"することこそ、日本が抱える少子高齢化社会に対する諸課題を克服する一手であると示しています。これらは決して不可能を可能にするような無理を押し付けているわけでも、あきらめた理想を連ねているわけでもなく、今まさに直面している現実の問題を、それぞれの立場で、一つずつ解決することで実現できる、いや、"実現しなければならない"、との決意を促しているようにも捉えられます。
これらのうち、安全衛生教育に関連する部分は、以下に示す重点事項の(7)安全衛生管理組織の強化及び人材育成の推進 及び(8)国民全体の安全・健康意識の高揚等にあたります。
「第13次労働災害防止計画」
1 計画のねらい
(1)計画が目指す社会
働く方々の一人一人がかけがえのない存在であり、それぞれの事業場において、 一人の被災者も出さないという基本理念の下、働く方々の一人一人がより良い将来の展望を持ち得るような社会としていくためには、日々の仕事が安全で健康的なものとなるよう、不断の努力が必要である。
また、一人一人の意思や能力、そして置かれた個々の事情に応じた、多様で柔軟な働き方を選択する社会への移行が進んでいく中で、従来からある単線型のキャリアパスを前提とした働き方だけでなく、正規・非正規といった雇用形態の違いにか かわらず、副業・兼業、個人請負といった働き方においても、安全や健康が確保されなければならない。
さらに、就業構造の変化等に対応し、高年齢労働者、非正規雇用労働者、外国人労働者、障害者である労働者の安全と健康の確保を当然のこととして受け入れていく社会を実現しなければならない。
(中略)
3 計画の重点事項
先に述べた安全衛生を取り巻く現状と対策の方向性を踏まえ、以下の8項目を重点事項とする。
(1)死亡災害の撲滅を目指した対策の推進
(2)過労死等の防止等の労働者の健康確保対策の推進
(3)就業構造の変化及び働き方の多様化に対応した対策の推進
(4)疾病を抱える労働者の健康確保対策の推進
(5)化学物質等による健康障害防止対策の推進
(6)企業・業界単位での安全衛生の取組の強化
(7)安全衛生管理組織の強化及び人材育成の推進
(8)国民全体の安全・健康意識の高揚等
(以下略)
出典:「第13次労働災害防止計画 平成30年2月 厚生労働省 」より抜粋
本計画とコラムテーマとの関連
本コラムは、本計画の重点事項(8)国民全体の安全・健康意識の高揚等に直接関連しています。
国民全体の安全・健康意識の高揚については、これまでも現業の労働者のみならずこれから労働を予定する学生や求職者等に対しても危険感受性を高める必要があるとされており、国民全体の安全・健康意識の高揚を図る取り組みの一つとして、教育効果と汎用性おいて比較的高いとされる危険体感教育が推進されてきました。
本計画では、危険体感教育に必要な視聴覚や触覚等を、個別に擬似体感させることのできるVR技術等の発展が目覚ましい近年にあって、この技術を利用すれば労働者の感受性を一層高められることができるのではないかという世情の期待を反映させ、VR技術を応用した危険感受性を高めるための教育を推進を図るとされています。
「第13次労働災害防止計画」
(中略)
4 重点事項ごとの具体的取組
(中略)
(8)国民全体の安全・健康意識の高揚等
ア(略)
イ 危険体感教育及び震災に備えた対策の推進
・ 労働者の危険感受性の低下が、労働災害が減少しない原因の一つとなって
いるとの指摘があることを踏まえ、VR(バーチャル・リアリティ)技術
を応用した危険感受性を高めるための教育の推進を図る。
(以下略)
出典:「第13次労働災害防止計画 平成30年2月 厚生労働省 」より抜粋
https://www.mhlw.go.jp/content/11200000/000341158.pdf

化学物質管理専門家 ・作業環境管理専門家
ISO45001審査員補 ・ 産業保健法務主任者
安全診断のほか、各種安全衛生教育、内部監査、化学物質管理、リスクアセスメント、国内外でのパトロールなど豊富な実績を持つ、歯に衣着せぬコンサルティングで定評のある人気専門家。
https://www.safety-noma.website/